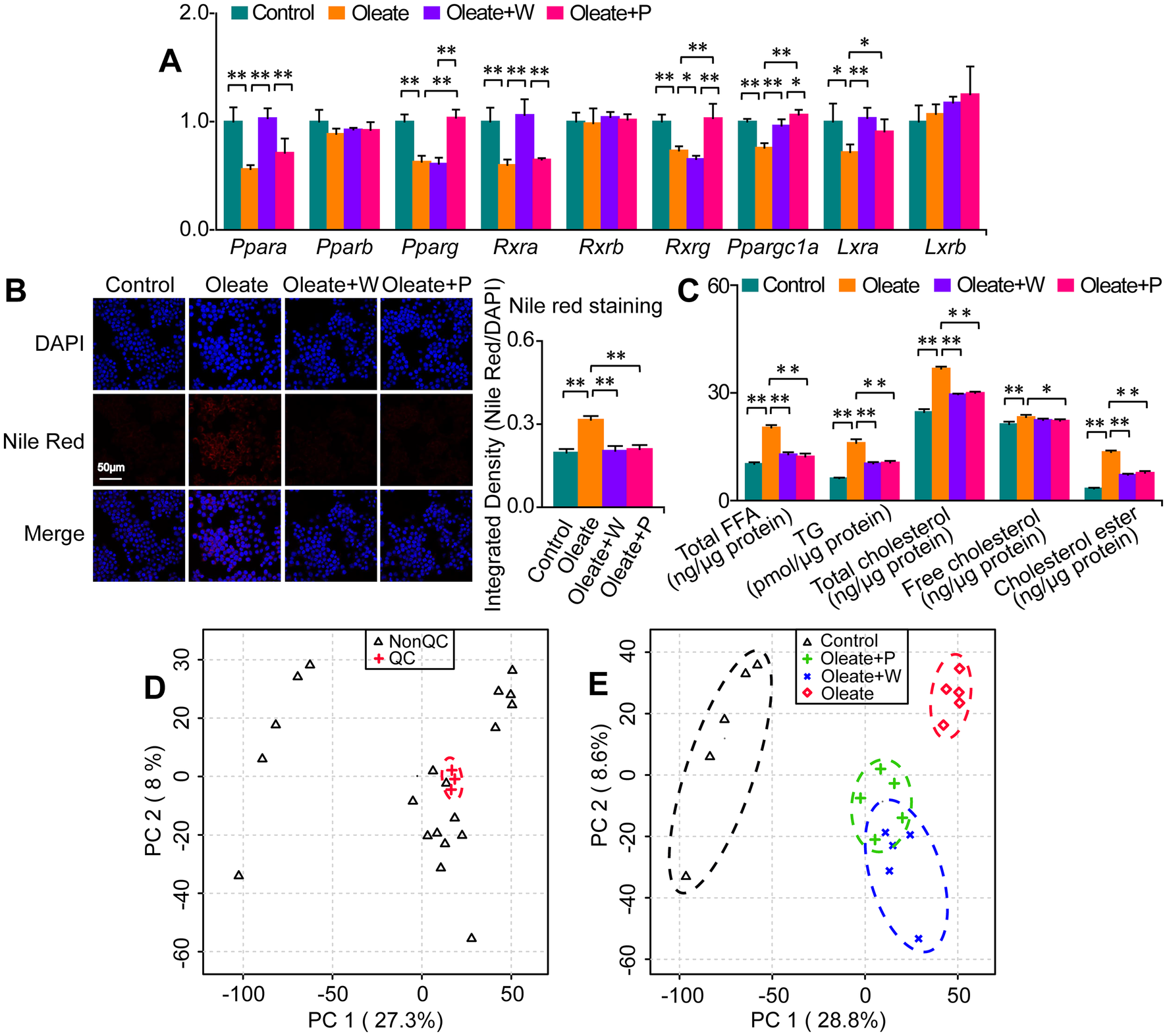
代谢性疾病,如:肥胖、糖尿病、心血管病等,已在全球范围内造成重大健康危害。巨噬细胞作为先天免疫细胞,广泛存于体内各种组织。代谢性疾病微环境信号,如:炎症、氧化压力、营养过剩等,影响巨噬细胞代谢,而巨噬细胞代谢反馈调控其功能。此外,巨噬细胞代谢可作为代谢性疾病治疗的理想靶点。因而,通过重组巨噬细胞代谢调控其功能,将有利于治疗代谢性疾病。PPAR常作为代谢性疾病药物治疗的靶点,调控脂质代谢、氨基酸代谢、糖异生等众多代谢过程,然而,其在巨噬细胞脂质蓄积(代谢性疾病关键分子事件)相关代谢重组中的作用仍不明确。
中国科学院城市环境研究所环境健康与分子毒理研究组(董四君团队)应用油酸(人饮食、肠道、血清和动脉组织中主要脂肪酸)诱发巨噬细胞脂质蓄积,WY-14643和pioglitazone分别特异性激活PPARA和PPARG信号。GC-MS代谢组学分析显示,众多代谢通路在巨噬细胞脂质蓄积过程发生变化,而 PPARA/G可缓解或消除相关变化。值得关注的是,氨基酸和核苷代谢相关的大部分代谢物在脂质蓄积过程中显著增加,而PPARA/G可缓解甚至消除上述变化。此外,大部分氨基酸与中性脂质、总胆固醇、胆固醇酯、脂肪酸总量和甘油三酯显著正相关,而与PPARA/G信号显著负相关。其中,甘氨酸可作为巨噬细胞脂质蓄积和PPARA/G降脂效果的潜在生物标志物。该研究可为肥胖、糖尿病、心血管病等代谢性疾病发生发展分子机制研究、潜在治疗靶点和生物标志物发现、PPAR分子功能研究等提供参考。
研究成果以Peroxisome proliferator-activated receptor A/G reprogrammes metabolism associated with lipid accumulation in macrophages为题发表于Metabolomics,2019,15(3):36。城市环境所叶国注博士和高菡博士研究生为共同一作,叶国注博士和董四君研究员为共同通讯作者。该研究获得国家自然科学基金(Nos. 21507128,41390240,21777158,21477124和21677140)等项目资助。

PPARA/G重组巨噬泡沫细胞代谢分子机制示意图。

PPAR重组巨噬泡沫细胞代谢相关数据图