2019年8月30日,国际学术期刊Hepatology在线发表了中国科学院上海生科院营养与健康研究所李于研究组的最新研究成果“CREBZF as a key regulator of STAT3 pathway in the control of liver regeneration in mice”,该研究发现在肝脏受到损伤或者部分切除的情况下,CREB/ATF碱性亮氨酸拉链转录因子(CREBZF)可以通过调控STAT3信号通路调节肝脏再生的新机制。
肝脏是人体能够再生的少数器官之一。当因肝脏创伤或者慢性疾病而导致肝脏损伤时,肝细胞通过分裂实现肝组织的再生和修复。肝移植已成为治疗终末期肝病的最有效方法。脂肪肝供肝肝移植严重影响肝移植手术成功率和患者的预后。但是,肝脏脂质代谢紊乱是否在肝脏受损或者部分切除时参与肝脏组织再生的过程尚未可知。深入研究该科学问题可能提高脂肪肝等边缘供体的应用价值,为解决供肝严重缺乏、缓解肝移植候选者数量增加提供新思路。
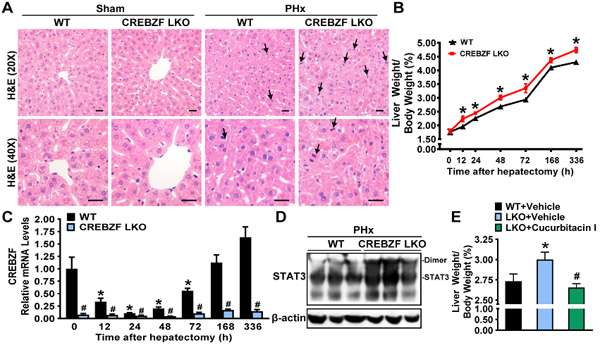
最近,李于研究员课题组发现CREBZF在感应胰岛素信号、调节肝脏脂质合成代谢方面发挥重要作用;CREBZF的高活化可能与非酒精性脂肪肝的发生发展和人类血脂异常的发病机制有关(Zhang F, et al, Hepatology, 2018)。为了探究肝脏脂代谢关键因子CREBZF在肝再生过程中的潜在作用,李于组博士研究生胡志敏、韩亚美等人利用肝脏特异性敲除(CREBZF LKO)以及腺相关病毒介导的肝脏过表达CREBZF小鼠进行研究,证实无论是在部分肝切除,还是在四氯化碳诱导的肝损伤小鼠模型中,CREBZF都在肝再生过程中发挥重要作用。该研究发现CREBZF通过结合细胞增殖和肝脏再生关键转录因子STAT3蛋白的连接区域(Linker domain),抑制STAT3蛋白的二聚化和激活,进而抑制下游增殖相关基因的表达,加重炎症细胞侵袭和肝损伤,抑制肝脏再生。采用STAT3特异性抑制剂Cucurbitacin I处理小鼠,能够显著降低在部分肝脏切除条件下CREBZF LKO小鼠增强的肝脏再生能力,进一步证明了CREBZF通过调节肝脏STAT3活性来调控肝再生进程的新机制。然而,CREBZF对肝脏再生的影响与脂代谢调控无关。
该研究揭示了脂质代谢关键因子CREBZF作为一个转录辅助调节因子(coregulator)通过负调控STAT3的活性,进而抑制肝组织的再生的分子机制。在肝脏受损或者部分切除的情况下,CREBZF-STAT3途径可能是一个重要的细胞内信号,防止肝脏过度再生并维持标准肝脏质量。同时,该研究表明靶向CREBZF可能为肝移植之后激活肝脏再生,以及急性肝功能衰竭、肝癌等终末期肝病提供新的策略。
该研究得到中国科学院上海营养与健康研究所陈雁研究员、复旦大学附属中山医院高鑫教授、上海交通大学附属新华医院范建高教授、武汉大学刘勇教授、安徽医科大学王华教授、浙江大学孟卓贤教授、天津医科大学余鹰教授、苏州大学秦樾教授的支持和帮助。该课题得到国家科技部重点研发计划、国家自然科学基金委、中国科学院科研基金的支持。(科技处)
研究论文链接:https://aasldpubs.onlinelibrary.wiley.com/doi/abs/10.1002/hep.30919

CREBZF通过抑制STAT3途径调节肝脏再生:对改善肝脏组织再生能力以及肝脏移植临床效率的潜在意义。