由于关节骨-软骨组织结构及组成的复杂性,骨-软骨缺损的一体化修复目前是医学上亟需解决的难题。细胞3D打印是一种先进的生物制造技术,利用该技术可以实现多种材料、多种细胞和生物活性因子的精确定位与分布,为复杂组织和器官再造奠定基础。关节软骨和软骨下骨各向异性的生理特性和双向分化的需求使骨-软骨组织的仿生重建面临巨大的挑战。因此,根据软骨和软骨下骨中不同的细胞类型和生理需求,开发出能够同时模拟骨-软骨组织结构和功能特性的3D多细胞支架尤为重要。
近日,中国科学院上海硅酸盐研究所吴成铁研究员和常江研究员带领的研究团队在生物3D打印多细胞支架用于骨-软骨复杂组织再生方面取得重要进展。该研究团队通过设计含无机生物活性材料的生物墨水的组成以及多种细胞的空间分布,利用多细胞生物3D打印技术构建了含软骨细胞和间充质干细胞的多细胞体系,制备出的多细胞支架模拟了骨-软骨组织各向异性的生理环境,能够高效促进骨-软骨复杂组织修复。该研究成果近日发表在Materials Today (doi.org/10.1016/j.mattod.2021.04.016)杂志上,并申请专利一项。论文第一作者为上海硅酸盐所在读博士生秦宸,指导教师为吴成铁研究员。
该团队首先开发了基于Li-Mg-Si(LMS)生物活性陶瓷的生物墨水,并利用细胞生物3D打印技术,通过控制生物墨水及细胞的组成和分布,构建了含有软骨细胞和间充质干细胞的多细胞体系,以模拟骨-软骨组织各向异性的生理环境。生物打印的多细胞支架被设计为两层,其中软骨层为负载软骨细胞的水凝胶生物墨水,软骨下骨层是负载有间充质干细胞的含LMS生物陶瓷的生物墨水。细胞和生物墨水的这种组成和空间设计能够满足软骨和软骨下骨中不同细胞增殖和分化的需求。含LMS生物陶瓷的生物墨水不仅可以模拟骨骼中的无机成分,而且还可以释放出多种生物活性离子以诱导不同细胞朝着特定的方向分化,从而同时促进软骨和软骨下骨的再生。生物3D打印的多细胞支架显示出优异的细胞活力、空间分布和递送效率,其在体外能够调节多种细胞的分化行为,并在体内有效促进了大块骨-软骨缺损的修复。这种基于生物陶瓷墨水的多细胞生物3D打印策略的主要优势在于:(1)仅使用一种无机生物材料的生物墨水,为多种细胞的生长和分化提供了有利的微环境;(2)利用多细胞3D生物打印技术,可构建无界面的多层细胞支架来模仿骨-软骨复杂组织,并在三维空间中精准地排布不同类型的细胞(软骨细胞和间充质干细胞)。这种新策略为人体复杂组织和器官再造提供了新思路。
相关研究得到了国家重点研发计划和国家自然科学基金、中国科学院创新交叉团队等基金的支持。
相关链接:https://doi.org/10.1016/j.mattod.2021.04.016

将含有LMS生物陶瓷的生物墨水与多细胞相结合,通过3D生物打印方法制备模拟骨-软骨组织的双层多细胞支架修复骨-软骨缺损

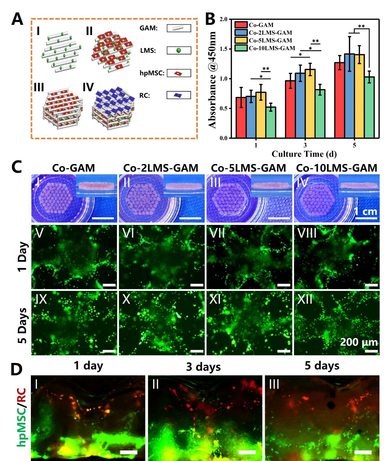
生物3D打印的多细胞支架具有良好的细胞增殖行为和可控的空间细胞分布。(A)生物3D打印多细胞支架的打印过程。(B)含有不同浓度LMS生物陶瓷的多细胞支架中细胞增殖情况。(C)含有不同浓度LMS生物陶瓷的多细胞支架的光学照片及活/死细胞染色照片(活细胞:绿色;死细胞:红色)。(D)在生物3D打印支架中,两种细胞的空间分层分布(上层的软骨细胞用红色荧光标记,下层的间充质干细胞用绿色荧光标记)

生物3D打印的多细胞支架对于兔骨-软骨缺损的修复效果。组织学分析表明,生物3D打印支架对于软骨和软骨下骨组织的再生均具有促进作用。(A)番红O/快绿组织学染色图像。(B)Van Gieson组织学染色图像。(C)根据O’Dorscoll分级系统对各组的修复情况进行组织学评分