2022年6月2日23:00,《Current Biology》期刊在线发表了题为《A developmental switch between electrical and neuropeptide communication in the ventromedial hypothalamus》的研究论文,该研究由中国科学院脑科学与智能技术卓越创新中心(神经科学研究所)、神经科学国家重点实验室、上海脑科学与类脑研究中心徐华泰研究组完成。该研究利用多通道电生理、光遗传和狂犬病毒的环路示踪等技术对下丘脑腹内侧核(Ventromedial hypothalamus,下称VMH)的神经微环路进行了系统的剖析。研究人员发现,区别于新皮层等区域,VMH神经元间在发育早期主要通过电突触偶联,但一直到成年阶段却几乎没有化学突触连接,相对应的是神经肽信息传递逐渐增强 (图1)。缺乏化学突触在下丘脑多个核团中得以再现。该研究揭示了下丘脑核团独特的微环路结构,为深入解析下丘脑局部信息处理机制提供了基础。
图1:发育过程中VMH内部神经微环路变化的总结图。小鼠出生后至成年的发育阶段,VMH神经元间的交流方式从以电突触为主逐渐转为以神经肽为主,且全程极少出现化学突触。
神经微环路指的是大脑局部范围内神经元的特定连接方式。如果将大脑连接比喻为交通网络,长程投射就是省际高铁,它将不同脑区连接在一起;而微环路则是市内交通,它仅在某个脑区内部执行信息传递的功能。因此,解析神经微环路的结构就是在绘制市内交通图,以便更好地分析车流主动向(解析信息在局部神经网络中的传输过程),找出合理的路线规划(探究局部神经网络对上下游信息的整合计算)。
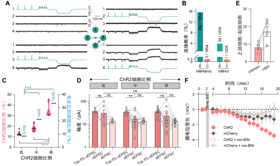
下丘脑由多个核团构成。目前,这里的环路研究主要集中在核团间的相互连接及其功能,而局部微环路的研究却极度缺乏。利用四通道全细胞膜片钳电生理技术,徐华泰研究组发现出生后三周内小鼠VMH神经元间主要通过电突触偶联(图2A),且偶联概率随发育的进行逐渐下降。该电突触由孔隙蛋白Connexin 36(下称Cx36)构成,因为VMH特异性敲除Cx36可以显著降低其偶联效率。先前报道显示,新皮层锥体神经元在早期发育过程中也通过电突触偶联,但在小鼠出生7天后慢慢被化学突触替代。相对应的是,从早期发育直至成年,相邻VMH神经元间几乎检测不到化学突触(图2B),这说明VMH微环路的发育和结构可能与新皮层极为不同。此外,在不同发育阶段的下丘脑其他核团,如弓状核(arcuate nucleus, ARC), 背内侧核(dorsomedial hypothalamus, DMH), 外侧下丘脑 (lateral hypothalamic nucleus, LHA), 前乳头体核(premammillary nucleus, PM), 室旁核(paraventricular hypothalamus, PVH), 和视交叉上核(suprachiasmatic nucleus, SCN),多通道电生理也只检测到少量电突触,而没有化学突触,暗示这种极为稀疏的化学突触连接网络可能是下丘脑诸多核团神经微环路的共性。
多通道膜片钳电生理只能有效检测一两百微米范围内的突触连接。为进一步在更大范围验证化学突触的缺失,科研人员利用光遗传-电生理环路示踪(ChR2-assisted circuit mapping,下称CRACM)技术,在成年小鼠的VMH做了进一步验证。结果显示,随着VMH表达ChR2的神经元数目的增加,有突触后反应的细胞比例也有所增多(图2C)。但是,突触后反应的幅度却未随ChR2标记比例的增加而发生明显变化,且该幅度同细胞自发放的单个突触后事件的幅值相比无明显差异(图2D),说明在更大范围内(约400微米)ChR2标记的群体中,可能只有极少数神经元是记录细胞的突触前细胞。这为更广尺度上的VMH稀疏连接网络提供了强有力证据。除此之外,科研人员还利用优化的狂犬病毒示踪方法进一步验证了VMH的稀疏连接网络。结果表明,平均每个VMH神经元在同一VMH亚区内接受约8个细胞的支配(图2E)。
下丘脑受复杂的神经肽调控。为进一步解析VMH内部的微环路,科研人员利用激动剂、光遗传高频激活诱导内源神经肽释放的方式检测了VMH局部的神经肽调控。该系列实验表明VMH释放的强啡肽(Dynorphin,下称DYN)可超极化邻近神经元(图2F),暗示DYN可能作为抑制性调质在VMH内部调控神经元活性。此外,DYN的受体κ阿片类受体(Kappa opioid receptor,下称KOR)在VMH的表达随发育的进行呈上升趋势,且与幼年小鼠相比,KOR激动剂的超级化作用在成年小鼠的VMH更明显,说明基于DYN的VMH内部神经肽调控在发育过程中是逐渐增强的。

图2, 下丘脑腹内侧核独特的神经环路。(A)四通道电生理记录范例。电突触存在于细胞2与4、3与4之间。(B)VMH电突触(E)和化学突触(C)的连接概率。(C)不同ChR2标记比例(粉色)下的CRACM连接概率(蓝色)。(D)CRACM实验中突触后兴奋性电流与自发放的幅值比较。(E)狂犬病毒示踪结果显示平均每个VMH神经元接受到的亚区内及整个核团内的上游细胞数目。(F)内源释放的神经肽对VMH膜电位的超极化影响。
总结来说,此项工作从发育的角度揭示了下丘脑核团VMH内部的环路连接,提出了下丘脑微环路稀疏化学突触连接网络的概念,并强调了神经肽系统在下丘脑微环路中的重要地位,为进一步解析下丘脑局部信息处理提供了新的思路。
该研究由博士研究生邵吟淇与助理研究员范柳博士在徐华泰研究员的指导下完成,并得到了课题组博士研究生吴文艳和朱益君的帮助。本工作由中科院、科技部、基金委和上海市资助。