心肌缺血后及时恢复血供是治疗急性心梗的必要手段,但也会带来新的损伤,称之为心肌缺血/再灌注损伤,目前尚缺乏有效的针对心肌缺血/再灌注损伤的干预手段。因此,发展治疗心肌缺血/再灌注损伤的实用性方法,尤其是针对促进心肌细胞存活、血管再生、抑制纤维疤痕形成的有效干预手段具有重要的临床意义。由于锶离子在促进骨再生中,被发现具有促进血管生成的作用,但其在心脏中的作用未见报道,其促进血管生成的作用是否可保护心肌减轻心肌缺血/再灌注损伤不得而知。
最近,中国科学院上海硅酸盐研究所常江研究员团队与中国科学院上海营养与健康研究所杨黄恬研究员团队合作揭示了缓释活性锶离子的可降解水凝胶可通过改善心肌缺血/再灌注后心肌细胞存活、促进血管新生有效恢复损伤心脏心功能和抑制纤维疤痕。该研究成果以“Strontium ions protect the hearts against myocardial ischemia/reperfusion injury”为题发表在学术期刊Science Advances上。文章共同通讯作者为常江研究员和杨黄恬研究员。
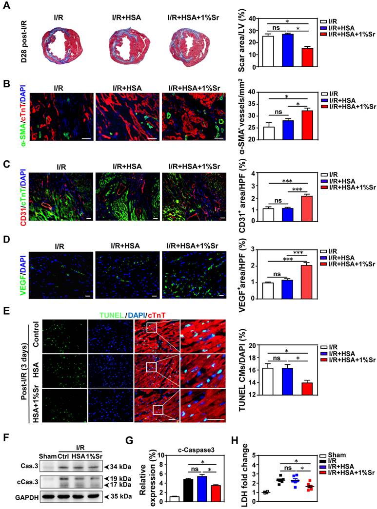
该研究通过体外实验明确了锶离子对多种心血管细胞的激活作用,如促进内皮细胞、平滑肌细胞和成纤维细胞的增殖、迁移、分泌血管生成相关因子及细胞间相互作用;抑制心肌细胞凋亡,抵抗低氧无糖损伤。继而设计和制备了具有可注射性、可降解性、可缓释合适浓度锶离子的复合水凝胶。在小鼠心肌缺血/再灌注(60分钟/20分钟)后注射锶离子复合水凝胶,可以显著改善心肌缺血/再灌注小鼠心功能、减小疤痕面积。这些心肌修复作用伴随着血管数量增加和血管生成相关因子表达升高、凋亡心肌细胞数量减少、凋亡相关蛋白酶活性以及血清乳酸脱氢酶活性降低。进一步分析发现在注射后两周内心脏中锶离子水平升高,但未在肝脏、肾脏、肺器官中积累。此外,锶离子复合水凝胶在移植两周后可降解,锶离子主要通过尿液排出。该研究揭示了锶离子对缺血/再灌注损伤心脏的保护作用,它可能以较低的成本,更高的稳定性和潜在的更高的安全性为缺血性心脏病提供一种新的治疗方法。
该工作得到了国家重点研发计划、中科院先导项目、国家自然科学基金和上海市自然科学基金项目的资助。
文章链接:https://advances.sciencemag.org/content/7/3/eabe0726

锶离子复合水凝胶对心肌缺血/再灌注损伤的修复作用模式

锶离子复合水凝胶能抑制心肌纤维化、促进血管生成并减少心肌细胞凋亡